根据中国人民解放军《内务条令》、《纪律条令》、《西安理工大学国防生管理规定》和《西安理工大学学生手册》,制定本细则,旨在对国防生在校期间的综合表现进行全程量化管理考评,为学员综合素质考核、表彰奖励、毕业分配提供主要依据。
一、总则
第一章 量化管理考评适用范围和基本原则
第一条 本细则实施对象为西安理工大学国防生。
第二条 所有国防生在适用管理办法上一律平等,不允许任何人有超越考评细则的特权。
第三条 量化考评必须及时准确,做到公平、公正、公开,不得徇私舞弊。
第二章 考核权限
第四条 班长对本班人员有考核权;连级骨干对本连人员有考核权;营级骨干对本营人员有考核权;选培办对全体国防生有考核权。
第五条 全体国防生对骨干的考核工作有监督权。
第三章 考核方式
第六条 量化考评主要由营值班员负责登记,选培办干事实施监督,采取定期汇总与随机抽查相结合的方式进行。
第七条 量化考评建立公示制度,定期公布个人量化考评情况,接受全体人员监督。
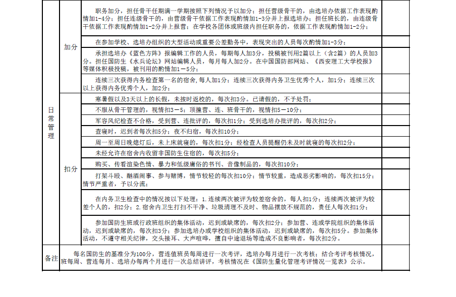
第八条 每名国防生的基准分为100分。
第九条 营连值班员每周进行一次考评,选培办每月进行一次考核;结合考评考核情况,班每周、营连每月、选培办每两个月进行一次总结讲评。
第十条 考核时,在听取班长的情况汇报后,连队研究对所属人员做出加、扣分的建议上报营研究确定,营呈报选培办审核。考核情况每月通过《国防生量化管理考评情况一览表》公示,接受全体国防生的监督。
二、分则
第一章 加分
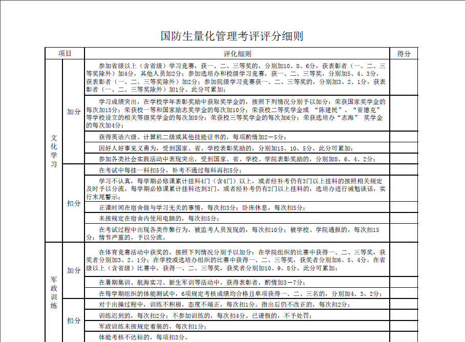
第一节 文化学习
第十一条 参加省级以上(含省级)学习竞赛,获一、二、三等奖的,分别加10、8、6分,获表彰者(一、二、三等奖除外)加4分,其他人员加2分;参加选培办和校级学习竞赛,获一、二、三等奖,分别加5、4、3分,获表彰者(一、二、三等奖除外)加2分;参加院级学习竞赛获一、二、三等奖的,分别加3、2、1分,获表彰者(一、二、三等奖除外)加1分。此分可累加。
第十二条 由于学习成绩突出,在学校学年表彰奖励中获取奖学金的,按照下列情况分别予以加分:荣获国家奖学金的每次加15分;荣获校一等和国家励志奖学金的每次加10分;荣获校二等奖学金或 “陈建民”、“亚德克”等学校设立的相关等级奖学金的每次加8分;荣获校三等奖学金的每次加6分;荣获选培办“志海” 奖学金的每次加4分。
第十三条 获得英语六级、计算机二级或其他技能证书的,每项酌情加2-5分。
第十四条 因好人好事见义勇为,受到国家、省、学校表彰奖励的,分别加15、10、5分。此分可累加。
第十五条 在参加各类社会实践活动中表现突出,受到国家、省、学校、学院表彰奖励的,分别加8、6、4、2分。
第二节 军政训练
第十六条 在体育竞赛活动中获奖的,按照下列情况分别予以加分:在学院组织的比赛中获得一、二、三等奖,获奖者分别加3、2、1分;在学校或选培办组织的比赛中获得一、二、三等奖,获奖者分别加6、5、4分。在省级以上(含省级)比赛中,获得一、二、三等奖,获奖者分别加10、9、8分。此分可累加。
第十七条 在暑期集训、航海实习、新生军训等活动中,获得表彰者,酌情加3-7分。
第十八条 在每学期组织的体能测试中,6项规定考核成绩均合格且单项获得一、二、三名的,分别加4、3、2分。
第三节 日常管理
第十九条 职务加分,担任骨干任期满一学期按照下列情况予以加分;担任营级骨干的,由选培办依据工作表现酌情加1-4分;担任连级骨干的,由营级骨干依据工作表现酌情加1-3分并上报选培办;担任班长的,由连级骨干依据工作表现酌情加1-2分并上报营;在学校各团体或班级内担任职务的,依据工作表现酌情加1-2分。
第二十条 在参加学校、选培办组织的大型活动或重要公差勤务中,表现突出的人员每次酌情加1-3分。
第二十一条 承担选培办《蓝色方阵》报编辑工作的人员,每期每人加3分,投稿被刊用2篇以上(含2篇)的人员加3分。担任国防生《水兵论坛》网站编辑人员,每月每人加2分。在中国国防部网站、《西安理工大学校报》等媒体积极投稿,被刊用的酌情加1-5分。
第二十二条 连续三次获得内务检查第一名的宿舍,每人加1分;连续三次获得内务卫生优秀个人,加1分;连续三次以上获得内务优秀个人,加2分。
第二章 扣分
第一节 文化学习
第二十三条 在考试中每挂一科扣5分,补考不通过每科再扣5分。
第二十四条 学习不认真,每学期必修课累计挂科4门(含4门)以上,或者经补考仍有3门以上挂科的按照相关规定及时予以分流。每学期必修课累计挂科达到3门,或者经补考仍有2门以上挂科的,选培办进行诫勉谈话,实行末尾警示。
第二十五条 正课时间在宿舍做与学习无关的事情,每次扣3分;卧床休息,每次扣5分。
第二十六条 未按规定在宿舍内使用电脑的,每次扣5分。
第二十七条 在考试过程中出现各类作弊行为,被监考人员发现的,每次扣10分;被学校、学院通报的,每次扣15分;情节严重的,予以分流。
第二节 军政训练
第二十八条 对于出操过程中,训练不积极,态度不端正,每次扣1分。指出后仍不改正的,每次扣2分。
第二十九条 训练迟到的,每次扣2分;不参加训练的,每次扣4分。已请假的,不予处罚。
第三十条 军政训练未按规定着装的,每次扣1分。
第三十一条 体能考核不达标的,每项扣3分。
第三节 日常管理
第三十二条 寒暑假以及3天以上的长假,未按时返校的,每次扣3分。已请假的,不予处罚。
第三十三条 不服从骨干管理的,视情扣3-5;顶撞营、连、班骨干的,视情扣5-10分。
第三十四条 军容风纪检查不合格,受到营、连批评的,每次扣1分;受到选培办批评的,每次扣2分。
第三十五条 查寝时,迟到者每次扣5分;夜不归宿,每次扣10分。
第三十六条 周一至周日晚熄灯后,未上床就寝的,每次扣1分;经检查人员提醒仍未及时就寝的每次扣2分。
第三十七条 未经允许在宿舍内收留非国防生住宿的,每次扣5分。
第三十八条 购买、传看渲染色情、暴力和低级庸俗的书刊、音像制品的,每次扣10分。
第三十九条 打架斗殴、酗酒闹事、参与赌博,情节较轻的每次扣10分;情节较重,造成恶劣影响的,每次扣15分;情节严重者,予以分流。
第四十条 在内务卫生检查中的情况按以下处理:
1.连续两次被评为较差宿舍的,每人扣1分;连续两次被评为较差个人的,扣2分。
2.宿舍内卫生打扫不干净、垃圾清理不及时、物品摆放不规范的,责任人每次扣1分。
第四十一条 参加国防生班或行政班组织的集体活动,迟到或缺席的,每次扣2分;参加营、连或学院组织的集体活动,迟到或缺席的,每次扣3分;参加选培办或学校组织的集体活动,迟到或缺席的,每次扣5分。参加集体活动,不遵守相关纪律,交头接耳、大声喧哗,擅自中途退场等造成不良影响者,每次扣2分。
第三章 通报与公布
第四十二条 选培办于每月底将本月检查情况张贴公布,每两个月集中进行讲评。
第四十三条 选培办每学期进行一次总评,各营按照考评成绩评选出优秀国防生和优秀集体,由选培办适时予以表彰奖励。
第四十四条 检查组组长由营值班员担任,检查组成员包括营、连、班级骨干。以上人员,有违反本规定情形的,按照相关规定加重处罚。
第四十五条 对量化考评成绩100分以下的按以下规定处理:
1. 80分以上100分以下的,班予以警告;
2. 60分以上80分以下的,连予以警告;
3. 50分以上60分以下的,营予以严重警告;
4. 50分以下的,选培办予以批评教育直到分流;
5. 每学年考评成绩累计三次进入营后三名的,选培办予以批评教育直到分流。
附 则:
第四十六条 全体国防生对本细则有监督权,对考核情况有异议的可逐级反映,选培办予以处理。
第四十七条 各级骨干不认真履行职责或不履行职责的,选培办予以批评教育直至免职。
第四十八条 《国防生量化考评实施细则》(试行),由选培办负责解释。本细则自颁布之日起施行。

